湖南省通信管理局2026年谁执法谁普法工作实施方案
为深入学习贯彻习近平法治思想,全面落实“谁执法谁普法”普法责任制,健全普法宣传工作机制,根据《中华人民共和国法治宣传教育法》和《关于实行国家机关“谁执法谁普法”普法责任制的意见》(中办发〔2017〕31号)精神及工业和信息化部、湖南省委省政府有关要求,现结合工作实际,制定本实施方案。
一、总体要求
坚持以习近平新时代中国特色社会主义思想为指导,深入贯彻落实党的二十大和二十届历次全会精神,推动普法与信息通信监管深度融合,营造尊法学法守法用法的浓厚氛围。
二、基本原则
(一)坚持执法与普法相结合。将普法宣传教育渗透到执法、监督、服务全过程,利用以案释法、以案普法等方式普及法律法规。
(二)坚持日常宣传与主题宣传相结合。广泛开展普法宣传,把握特定时段和节点,及时开展回应社会关注、公众需求的主题法治宣传教育活动。
(三)坚持从实际出发,注重实效。结合信息通信监管工作特点,创新普法理念、工作机制和方式方法,积极推动普法责任落实,切实增强普法的针对性和实效性。
三、普法内容
(一)习近平法治思想。认真学习领会习近平法治思想的重大意义、核心要义、精神实质、丰富内涵和实践要求,将习近平法治思想作为党组理论学习中心组学习、干部教育培训、党员日常学习的重要内容,不断增强运用习近平法治思想指导解决实际问题的能力。
(二)党内法规。深入学习宣传《中国共产党章程》《关于新形势下党内政治生活的若干准则》《中国共产党党内监督条例》等党内法规,注重党内法规宣传与国家法律宣传的衔接和协调,强化广大党员党章党规党纪意识。
(三)《宪法》。深入开展“12·4”国家宪法日暨“宪法宣传周”集中宣传活动,坚定维护宪法尊严和权威,大力弘扬宪法精神和社会主义法治精神。
(四)通用法律法规。加强对《民法典》《政府信息公开条例》《信访工作条例》等常用基本法律法规的学习宣传,提升干部职工的法律素养。
(五)信息通信领域法律法规。加强《中华人民共和国网络安全法》《中华人民共和国反电信网络诈骗法》《中华人民共和国电信条例》《湖南省通信条例》等法律法规规章的宣传教育,提升依法行政能力。
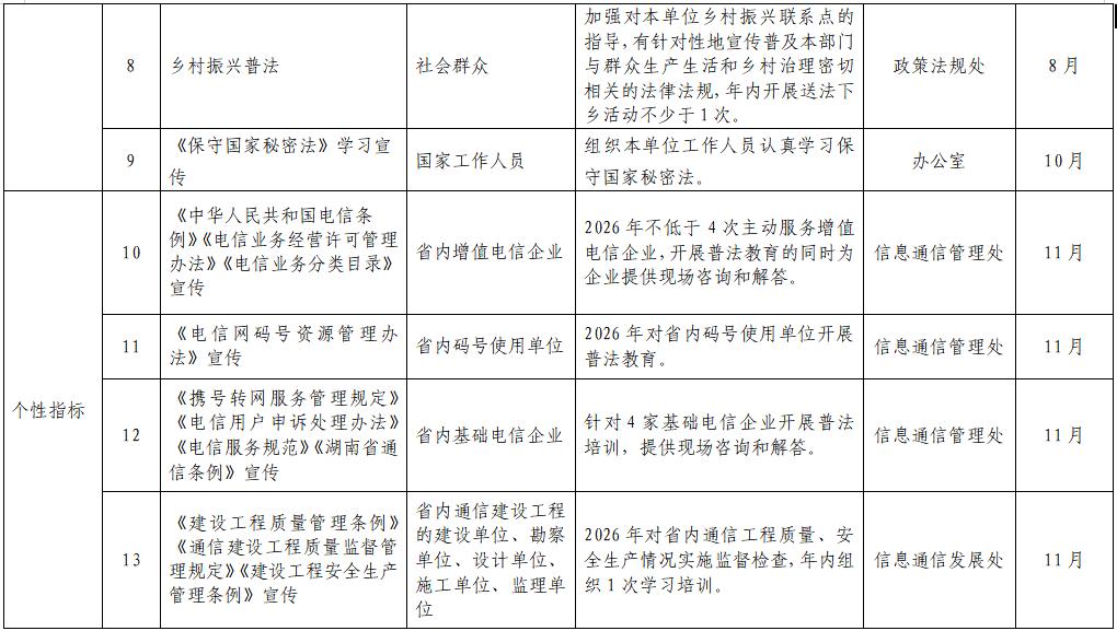
四、重点任务
(一)强化内部学法,夯实法治工作基础。健全普法领导工作机构,严格落实“谁执法谁普法”普法责任制,由政策法规处梳理年度普法任务措施清单与党内法规学习目录,明确普法内容、对象、措施、时限、责任部门及责任人,保障普法工作有序推进。完善党组理论学习中心组学法制度,推动领导干部带头尊法学法守法用法,确保局党组集体学法、全局干部职工法治培训每年均不少于2次。规范党内法规学习,强化行政执法培训,不定期推送法律条文、典型案例等学习内容,组织开展学法考法活动,实现法治教育制度化、常态化。(二)深化行业普法,融入监管履职全过程。坚持执法与普法有机结合,将法治宣传贯穿行政执法全流程,采取说服教育、劝导示范、指导约谈等方式,精准宣传网络安全、反电信网络诈骗、电信管理等相关法律法规,引导行政相对人依法经营。完善以案释法制度,面向社会公示执法典型案例每年不少于4件,把执法办案转化为普法实践。依托行政纠纷化解开展普法,组织电信企业旁听行政诉讼案件庭审;在涉法涉诉信访处理中,引导当事人依法表达诉求、理性维权,以法治方式化解矛盾纠纷。(三)抓实节点普法,拓宽社会宣传覆盖面。紧扣“3·15”消费者权益日、“4·15”全民国家安全教育日、“5·17”世界电信日、安全生产月、“12·4”国家宪法日等重要时间节点,集中开展面向社会的法治宣传活动。通过法律咨询、发放宣传资料、张贴标语、悬挂横幅等多种形式,推动法治宣传教育进社区、进学校、进企业,全面提升社会公众的法治意识。
五、工作要求
(一)强化组织保障。局党组定期研究部署普法工作,协调解决重大问题,为工作开展提供坚实保障。严格落实“谁执法谁普法”“谁管理谁普法”“谁服务谁普法”责任制,推动各处室(中心)将普法工作与执法、管理、服务紧密结合,压实工作责任,形成协同推进、齐抓共管的工作合力。
(二)创新工作载体。结合特定时间节点和不同时期社会关注的热点问题,通过集中宣讲、主题活动宣传、法律下基层等方式进行普法宣传。利用展板、标语、普法宣传单、宣传资料发放等形式加大宣传力度,营造浓厚法治氛围。
(三)严格考核问效。健全普法工作考核评价机制,将“谁执法谁普法”普法责任制落实情况纳入领导干部依法行政年度考核内容。政策法规处对普法工作进行督查,对措施不力、工作不到位、目标未完成的处室(中心)予以通报,年终考核酌情扣分。



